مشتریان گرامی شما می توانید بر روی شماره 09354193790 در اپلیکشن های ( بله - ایتا - روبیکا ) با ما در ارتباط باشید رد کردن
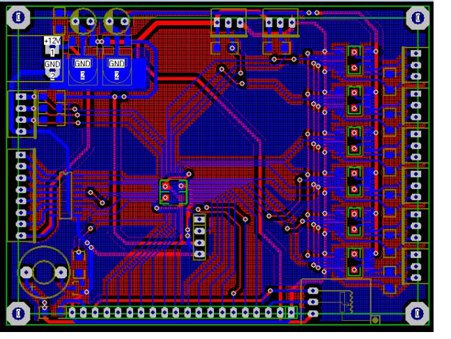
پروژه کنترل دمای 6 کانال PT2 این پروژه داری 6 کانال ورودی سنسورهای PTC مانند PT-100 که به صورت جداگانه قابل تنظیم و آفست گیری است .
همچنین دارای 6 عدد خروجی برای کنترل SSR که به وسیله آنها المنتها را کنترل کرده و دما را در محدوده مد نظر کنترل می کند.
دارای نمایشگر 128 در 64 پیکسل و منو بندی سنسورها و مونیتور 6 سنسور دما است.
کنترل دما بین 0 تا 300 درجه سانتیگراد.
دقت اندازه گیری 0.2 درجه سانتیگراد
فایل هگز و PCB تحویل خریدار می گردد.
درصورت نیاز به تولید می توانید برای تولید از توانایی ما برای تولید استفاده نمایید.
با توجه به خواسته شما هزینه پروژه متغیر است.
هزینه قطعات بستگی به نیاز شما دارد.
مشاوره و سفارش پروژه :