مشتریان گرامی شما می توانید بر روی شماره 09354193790 در اپلیکشن های ( بله - ایتا - روبیکا ) با ما در ارتباط باشید رد کردن
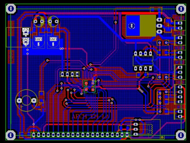
پروژه کنترل دور موتور سانتیفیوژ PM1 طراحی با میکروکنترلهای سری STM که مداری با قابلیت کنترل موتورهای DC در توانها و سرعت دورهای مختلف با استفاده از ماسفت یا IGBT – تایمر دقیقه برای کارکرد زمان موتور – ورودی میکرو سوئیچ برای کنترل درب سانتیفیوژ – کنترل قفل برقی – ال سی دی گرافیکی 128 در 64 و قابلیت نمایش سرعت دور موتور با استفاده از سنسور مغاطیس-
قیمت پروژه برای موتور 1000 وات 3000 دور دقیقه می باشد.
فایل هگز و PCB تحویل خریدار می گردد.
درصورت نیاز به تولید می توانید برای تولید از توانایی ما برای تولید استفاده نمایید.
هرینه طراحی و ساخت و برنامه نویسی 7,000,000 تومان
با توجه به خواسته شما هزینه پروژه متغیر است.
هزینه قطعات بستگی به توان موتور و نیازهای شما دارد . شامل قطعات روی برد – ال سی دی – ماسفت یا IGBT – پاور سوئیچینگ و …
مشاوره و سفارش پروژه :